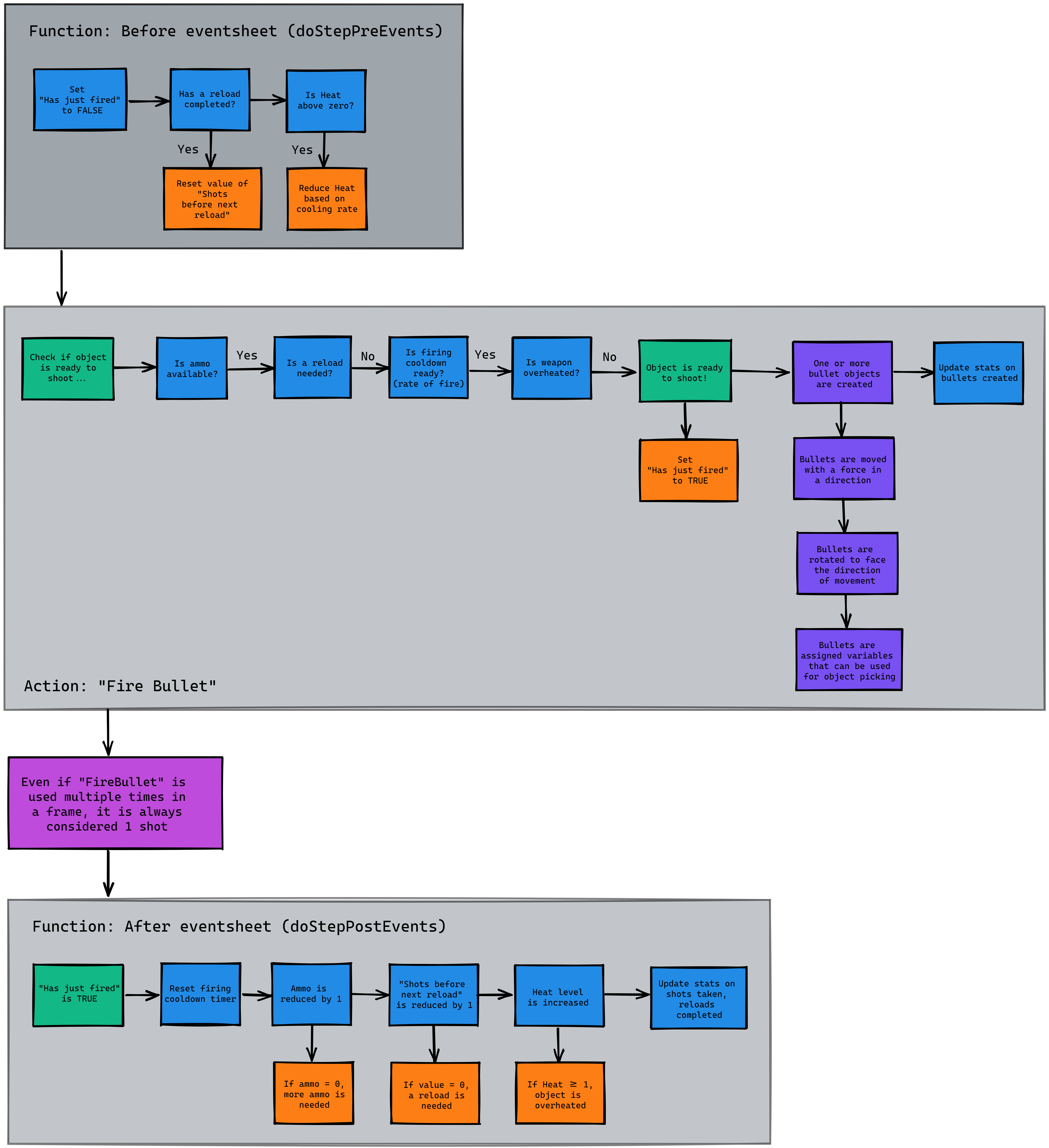
Fire Bullet technical documentation Tip Learn how to use the Fire Bullet extension. Logic diagram Was this page helpful?